广西广电(600936)涨停原因及后续走势分析
#涨停分析 #资产重组 #业务转型 #文化传媒 #科技股
Mixed
A-Share
December 11, 2025

Related Stocks
600936
--
600936
--
综合分析
涨停原因
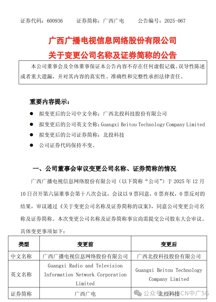
广西广电(600936)12月11日涨停的核心驱动力是12月10日发布的
重大资产置换完成公告
[1]。公司拟更名为“广西北投科技股份有限公司”,证券简称变更为“北投科技”,核心业务将从传统广播电视业务全面转型为数智工程、勘察设计与试验检测、新材料及机电设备生产销售等领域,涵盖智慧交通、阿里云AI实验室、平陆运河建设等前沿赛道[2]。
价格与市场表现
- 价格:今日开盘3.66元,涨停价3.74元,涨幅10.00%[0];
- 成交量:25.53万手,成交额9537.27万元,换手率1.53%[0];
- 市值:流通市值62.50亿元,总市值62.50亿元[0]。
关键洞察
- 业务转型效应:传统广电业务竞争激烈且盈利压力大,转型科技赛道是市场关注核心[3]。与阿里云共建AI实验室、参与平陆运河等项目,为公司后续增长提供想象空间。
- 机构态度:北向资金三季度增持17.65%,显示机构对公司转型的初步认可[0]。但当前持股比例仅0.42%,未来增持空间较大。
- 风险隐忧:2025年前三季度归母净利润为-3.44亿元,仍处亏损状态[1];转型后科技领域竞争激烈,技术与市场积累需时间验证。
风险与机遇
风险
- 业绩风险:亏损状态持续,转型效果待验证[1];
- 市场竞争:科技领域强敌环伺,业务拓展难度大;
- 流程不确定性:更名需股东大会批准,存在变数;
- 估值风险:动态市净率6.40倍,高于行业平均水平[0]。
机遇
- 转型赛道潜力:数智工程、AI等领域市场空间广阔;
- 政策与项目支持:平陆运河等国家级项目为业务落地提供保障;
- 市场情绪支撑:投资者对转型科技企业的估值溢价预期。
关键信息总结
广西广电涨停是业务转型预期驱动的短期市场反应。投资者需关注:
- 公司更名与业务转型落地进度;
- 转型后新项目的营收贡献情况;
- 业绩扭亏为盈的时间节点。
后续走势需结合转型效果、行业动态及市场情绪综合判断。
引用说明
[0] 证券时报 - 广西广电(sh600936)行情走势<br>
[1] 财中社 - 重大资产置换已完成,广西广电拟更名为“北投科技”<br>
[2] 证券时报 - 广西广电投资者互动问答<br>
[3] 新浪财经 - 广电系上市公司亏损延续 5G转型任务艰巨
Ask based on this news for deep analysis...
Insights are generated using AI models and historical data for informational purposes only. They do not constitute investment advice or recommendations. Past performance is not indicative of future results.
Related Stocks
600936
--
600936
--
